温州方文车辆部件有限公司欢迎您!

阀门常用材料与表面硬化处理

时间:2021-01-23

美国标准

ASME    美国机械工程师协会

ANSI    美国国家标准协会

API     美国石油协会

MSS SP  美国阀门和管件制造厂标准化协会

英国标准              BS

日本工业标准      JIS/JPI

德国国家标准      DIN

法国国家标准      NF

通用阀门标准:ASME B16.34  法兰端、对接焊端和螺纹端阀门


闸阀标准:

API 600/ISO 10434   石油、天然气螺栓连接钢制闸阀

BS 1414             石油、石化及炼油工业钢制闸阀

API 603             150LB耐蚀法兰端铸造闸阀

GB/T 12234          法兰和对焊连接钢制闸阀

DIN 3352            闸阀  

SHELL SPE 77/103    按ISO10434钢制闸阀


截止阀标准:

BS 1873           钢制截止阀和截止止回阀

GB/T 12235        法兰和对焊连接钢制截止阀和截止止回阀

DIN 3356          截止阀  

SHELL SPE 77/103  按BS1873钢制截止阀


止回阀标准:

BS 1868        钢制止回阀

API 594         对夹和双法兰止回阀

GB/T 12236      钢制旋启式止回阀

SHELL SPE 77/104    按BS1868钢制止回阀


球阀标准:

API 6D/ISO 14313    管线阀门

API 608        法兰、螺纹和对焊端钢制球阀

ISO 17292     石油、石化及炼油工业钢制球阀

BS 5351         钢制球阀

GB/T 12237    法兰和对焊连接钢制球阀

DIN 3357       球阀  

SHELL SPE 77/100    按BS5351球阀

SHELL SPE 77/130    按ISO14313法兰端和对焊端球阀


蝶阀标准:

API 609           对夹式、支耳式和双法兰蝶阀

MSS SP-67        蝶阀

MSS SP-68        高压偏心蝶阀

ISO 17292         石油、石化及炼油工业钢制球阀

GB/T 12238        法兰和对夹连接蝶阀

JB/T 8527         金属密封蝶阀

SHELL SPE 77/106  按 API608/EN593/MSS SP67 软密封蝶阀

SHELL SPE 77/134  按 API608/EN593/MSS SP67/68 偏心蝶阀


锻钢阀标准:

API 602  法兰端、螺纹端、焊接端和加长阀体连接端紧 凑型闸阀

BS 5352/ISO15761     50mm及以下钢制闸阀、截止阀和止回阀

SHELL SPE 77/101     按ISO15761钢制闸阀、截止阀和止回阀


低温阀标准:

BS 6364 低温阀门

SHELL SPE 77/200   -50℃ 以下阀门

SHELL SPE 77/209   0 ~ -50℃ 阀门


API、DIN、BS、GB结构比较:

API 600和BS1414、BS1873、BS1868、BS5351对阀门的结构规定最为详细

DIN 闸阀标准EN1984对结构未做具体的规定

新版的GB/T12234基于对API600标准的等效采用



阀门常用连接端形式



FF  ——— Flat Face 平面法兰连接(150LB常用)

RF  ——— Raised Face凸面法兰连接

RTJ ——— Ring Joint榫槽式连接(梯形槽)

SW  ——— Socket welding承插式连接

NPT ——— NPT螺纹连接

WAFER —— 对夹式连接

BW长型—— Butt-Welding 对焊端长型连接

BW短型—— Butt-Welding 对焊端短型连接


DIN标准现采用EN标准结构长度

    EN 558-1 PN法兰连接阀门结构长度(代替DIN 3202),EN 558-2 CLASS法兰连接阀门结构长度(代替BS2080),EN 12982 对焊端阀门结构长度(代替DIN 3202) ,DIN标准的结构长度包含API阀门的结构长度与GB的结构长度基本一致

   EN 558-2 CLASS法兰连接阀门结构长度与ASME B16.10一致,大多数DIN阀门用户习惯用DIN3202 中F系列结构长度值

如:

Gate :PN16-25---- F5 series       PN40-100----F7 series

Globe :PN10-40----F1 series       PN63-160----F2 series

Check :PN10-40----F1 series       PN63-160----F2 series

Ball :PN10-40 DN10-100----F4 series    DN125-300----F5 series


阀门连接端标准



ASME B16.10     阀门的结构长度

ASME B16.5      钢制法兰和带法兰的管件

ASME B16.47     大直径钢制法兰

MSS SP-44       钢制管线法兰

API 605         紧凑型法兰  

ASME B16.25     对焊端部

ASME B16.11     承插和螺纹端锻造管件

ASME B36.10     焊接和无缝钢管


法兰比较:

老版的DIN标准法兰采用DIN2501标准(PN法兰),新版的DIN标准采用EN1092-1 PN法兰,但也可包含有CLASS法兰。

DIN2501法兰与GB法兰和HG欧洲体系法兰基本一致。

DN15~50 不同压力PN10~40的法兰相同.

BS标准采用BS 1560 CLASS法兰与ASME B16.5法兰一致,也可采用BS 4504 PN法兰。

API标准一般采用RF、RTJ法兰;DIN标准和GB 一般压力<PN40时 采用RF法兰,≥PN40一般采用凹面法兰。


阀门常用材料




图片

图片

图片

图片

图片

图片

图片

图片


阀门检验标准



填料:

成型石墨圈:-250~650℃

夹不锈钢丝编制柔性石墨: -250~650℃

四氟乙烯浸石墨: -200~280℃

低泄漏石墨组合填料: -250~650℃

PTFE: -200~200℃


中腔垫片:

PTFE板

石墨板

强力石墨垫

齿形垫

含石墨不锈钢缠绕垫

含PTFE不锈钢缠绕垫

RTJ金属垫

压力密封金属密封环


O形圈:

NBR       :-30~121℃

EPDM      :-45~120℃

VITON A   :-30~204℃

VITON B   :-30~204℃

VITON AED :-30~204℃

HNBR      :-30~180℃


软密封阀座:

PTFE                     :-200 ~ 200℃

PCTFE                    :-250 ~ 150℃

NYLON 1010               :    ~  20℃

NYLON PA12               :-50  ~ 120℃

DEVLON V                 :-100 ~ 150℃

PEEK                     :-100 ~ 260℃

对位聚苯(Polyphenylene)  :    ~ 400℃


阀门检验标准



API 598         阀门检查和试验

ISO 5208        工业阀门压力试验

BS EN 12266-1   代替 BS6755-1 工业阀门压力试验

JB/T 9092       阀门的检验与试验

SHELL SPE77/302 通用阀门材料、检查和证书要求

SHELL SPE77/303 特殊工况阀门材料、检查和证书要求

GB/T 26480  阀门的检和试验




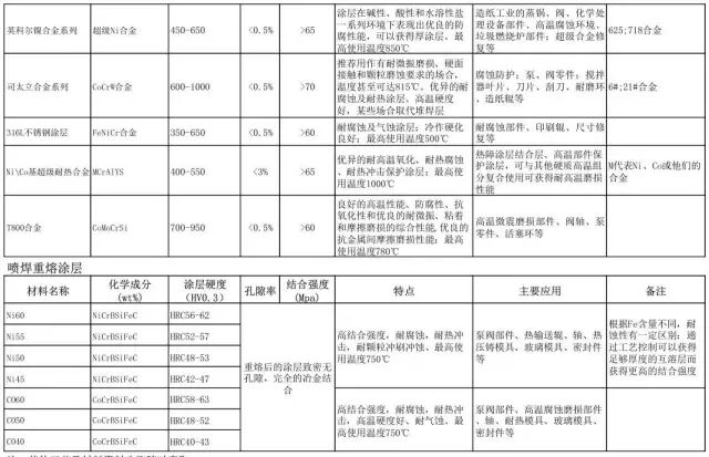
常用阀门金属表面硬化处理方式



图片


图片

图片



电焊技术要求



1.焊条使用前的管理

 焊条在使用前需经烘焙处理(如下表),烘焙好后的焊条需装入保温筒,进行100~150℃保温处理,边保温边使用。

图片

2.常用材料焊材选用表

图片